摘要
本文首先介绍了供应链金融的当前发展现状和未来发展趋势,并简要分析了我国生鲜行业的发展痛点和行业整合的必要性。基于生鲜行业的发展痛点和整合趋势,文中提出了基于肉类冻品这一生鲜行业细分市场开展供应链金融的方案:通过线上供应链金融平台、产地直采平台和国内分销平台的建设,完成行业整合,并形成业务闭环和资金闭环的方法。
关键词
供应链金融,生鲜行业,行业整合
一、 供应链金融行业背景研究
(一) 供应链金融生态结构
在供应链金融的发展过程中,供应链金融业务的推动主体、运营模式,以及金融与产业的结合程度正在逐渐发生变化,该部分将详细阐述供应链金融生态结构的演变过程。
1. 供应链金融1.0版本
1.0版本的供应链金融是由商业银行主导的,基于产业链中核心企业的传统中心化模式,也称为“1+N”模式,即银行以核心企业(即为“1”)的信用作为支持,将融资服务拓展到核心企业上下游的“N”家中小企业。
在该模式下,商业银行设计金融产品,并评估和管理相应的风险;但由于商业银行并不完全了解产业的特点,因此只能依赖于核心企业的信用去开发其上下游中小微企业并为其提供供应链金融产品,从而风险较难控制。
图 1:1.0版本的供应链金融业务模式
2. 供应链金融2.0版本
随着信息技术的发展,数据在开展供应链金融时的地位愈发重要,供应链金融也进入了2.0版本,产业中在商流、物流、信息流中占有优势的企业开始取代商业银行成为供应链金融业务的推进者,这些企业包括产业中核心企业、供应链管理公司、ERP[1]企业和IOT[2]企业等,它们对上下游中小微企业的业务情况有着深刻的认识,并且能施加影响力和控制力,从而在供应链金融服务提供的过程中,对风险的把控能力也较强。
同时,融资渠道也从单一的商业银行走向多元化,扩展至商业保理公司、小额贷款公司、担保公司、融资租赁公司和P2P[3]平台等。
[1]ERP:Enterprise Resource Planning,企业资源计划。
[2]IoT:Internet of Things,物联网。
[3]P2P: Peer to Peer Lending,点对点网络借款)

图 2:2.0版本的供应链金融业务模式

3. 供应链金融3.0版本
中国人民大学商学院宋华教授提到,随着供应链金融创新实践的逐步深入,供应链金融业务模式进入了3.0版本,即以专业化平台为中心的供应链金融。在该版本下,每一个供应链金融参与者可以通过产业互联网更为平等地介入供应链服务平台,了解和把握相应的信息,规避了完全由核心企业来控制和管理平台引发的垄断产业信息问题,从而体现了对中小微企业的公平性和公正性。另一方面,平台化的供应链金融是通过独立、专业的金融服务平台将众多的产业企业、金融机构和其他参与方整合在了一起,能够更为有效地形成供应链金融服务市场,防止某些核心企业利用供应链金融名义盘剥其上下游企业。
在产业互联网的帮助下,金融活动从一种低频性活动,获得了成为高质量、高频活动的基础。专业化平台的建构者可通过大数据技术来强化对供应链参与主体的信用刻画和评级。
表 1:各版本供应链金融模式对比

[5] ABS:Asset-backed Securities,资产支持证券
[6] ABN: Asset-Backed Notes,资产支持票据
(二) 供应链金融产品模式
供应链金融的产品模式大致分为应收账款融资、预付账款融资、存货融资以及信用贷款四类。
1. 应收账款融资:供应链上游的中小企业以应收账款进行融资,下游核心企业是还款来源。
2. 订单融资/预付账款融资:供应链下游的中小企业以未来的货物权进行融资用于支付上游核心企业的货款,实现杠杆采购。
3. 库存融资:企业以存货作为质押,经过专业的第三方仓储物流企业的评估和证明后进行融资;金融机构也可根据物流公司的规模和运营能力,将一定的授信额度授予物流公司。
4. 信用贷款:无须抵押物,纯信用贷。
(三) 商业模式和利润分析
根据上述分析可知,我国供应链金融市场的主要参与方有核心企业、物流商、资金方、信息系统服务商四类,其都可以直接为上下游中小企业提供供应链金融产品。艾瑞咨询提出:资金供给的充裕程度、核心企业的配合程度、对存货价值的准确度量和监控能力、基于供应链信息对小微企业综合授信风险定价能力是供应链金融市场参与者的关键能力。
对于商业银行而言,其虽然资金供给的充裕程度能力上有优势,但其余三项关键业务能力商业银行并不完全具备;而对于其他参与者,在供应链金融服务规模化之后,往往资金和杠杆率会限制其进一步发展。在此情景下,市场参与者开始探索与商业银行的合作模式。
对于供应链金融产品的直接提供者而言,利息是其收入,对应会发生资金成本、运营成本和风险准备,剩余的为利润。艾瑞咨询在分析了主流的供应链金融产品后得出——供应链金融的主要利润被具备核心能力的风险测评者获取。
当供应链金融产品由银行提供时,利率在8%左右,银行分润为2.5%。而当供应链金融产品由银行以外的参与者提供时,利率在8%-12%之间浮动,最高可达18%;此时,风险测评者为非银行金融机构,分润可达2.5%-10%,如果其能以较低的资金成本筹资,则可进一步扩大利润。在非银行参与者主导供应链金融的模式下,银行与风险测评者合作,平均分润能提高至3%,高于自身直接开展供应链金融业务,从而使得资金方和主导方共赢,推动行业合作加深。
、
图3:供应链金融产品分润分析

资料来源:艾瑞咨询
(四) 供应链金融项目风险
1. 金融业务开展的合规风险
根据《关于规范民间借贷行为维护经济金融秩序有关事项的通知》(银保监发〔2018〕10号)规定,未经有权机关依法批准,任何单位和个人不得设立从事或者主要从事发放贷款业务的机构或以发放贷款为日常业务活动。根据《融资性担保公司管理暂行办法》规定,任何单位和个人未经监管部门批准不得经营融资性担保业务。由于供应链金融业务符合司法实践认定的“借款行为反复性、经常性,借款目的经营性”特征,开展贷款业务前须获得小额贷款公司牌照(保理业务需获得保理牌照),提供融资性担保需获得融资性担保机构经营许可证,否则将面临以下风险:
民事责任:作为贷款人,其签署的贷款合同无效,超出银行同期贷款利息部分不受法律保护。
行政、刑事责任:贷款行为、担保行为将会面临被认定为开展“非法金融业务活动”,扰乱金融秩序,从而被依法取缔的风险;情节严重,构成犯罪的,将会被依法追究刑事责任。
2. 供应链金融业务外生风险
供应链金融,顾名思义,会受到产业的供应链本身和金融环境的影响,宏观经济周期的衰退,以及监管政策和金融环境的变化,都将作为外生风险影响着企业发展供应链金融业务。
(1)宏观经济衰退风险
供应链金融业务是在产业链正常运行的基础上发展起来的,一旦经济形势变动,市场需求疲软,则产业链上部分环节的主体将面临资金流断裂风险,并将风险向上下游进行传导,从而导致整个产业链出现信用风险。
(2)政策监管环境趋严风险
虽然非金融类企业在取得相应牌照后可从事供应链金融业务,但依然受到政策风向的影响和监管条例的约束,如果政策监管环境趋于严,则会对非金融类企业扩大供应链金融业务造成阻碍。
(3)融资成本上升风险
息差收入为供应链金融业务的主要收入,当市场流动性趋紧,融资成本上升,一方面可能导致供应链金融提供方息差收入被压缩;另一方面,随着融资成本上升在产业链上传导,也可能导致借款人抵御市场风险能力下降。
(4)市场风险
行业供需发生变化可能导致市场价格大幅下降,对于存货融资的抵押物而言,可能出现跌价风险;对于订单融资,可能出现买方违约情况;而对于应收账款融资而言,可能出现应收账款难以收回风险。
3. 供应链金融业务内生风险
供应链金融提供方在为供应链上企业提供库存融资、订单融资和应收账款融资服务时,也是将资金风险转移到自身的过程,可能对自身的经营活动产生内生风险。
(1) 经营风险
首先,我国征信体系尚不健全,供应链上企业违约成本较小,因此信用风险较大;第二,供应链金融提供方可能不具备监控借款人资金流向的条件,而借款企业在可能获取融资后挪用资金从事高风险投机活动,从而引发违约风险;其次,供应链上核心企业的违约行为可能导致其上下游企业资金流断裂,致使这些上下游企业难以偿还贷款;第三,部分企业可能会用虚假的业务单据和货物凭证来骗取贷款去从事高风险投机业务,从而导致贷款按时偿还风险加大。
(2) 财务风险
首先,部分供应链企业会通过赊销和垫付的方式为供应链链条上企业提供融资服务,随着供应链金融服务的规模化,供应链企业自身将出现较大规模的预付款项和应收账款,这将导致供应链企业的经营资金压力加大,甚至出现出现流动性风险;其次,部分供应链企业通过债务融资支撑供应链金融业务的发展,随着杠杆水平逐渐升高,企业自身抵御风险的安全垫也将被逐渐侵蚀;第三,对于依赖外部融资的供应链金融提供商,一但外部融资渠道受阻或融资成本上升,供应链企业可能会面临资金断裂风险。
二、 生鲜供应链行业研究
我国地大物博,生鲜产区分散,各地区内的供需不平衡催生了大量不同层级的流通商以满足消费者日益增长的需求,且随着层级的增加,农产品加价倍率逐渐提升。而多级、繁复的生鲜供应链体系也使得生鲜供应链条效率低下的行业痛点逐渐明显,同时也催生整合者不断通过硬件投入和平台建设来提高供应链效率。
(一) 供应链上游情况
1. 国内上游:集约化程度不足,由农村经纪商进行上游整合
我国生鲜产业的上游以农户和小型农村合作社为主,普遍集中度低,且产品品质和价格差别较大。因此上游环节的整合依赖于对生鲜产地生产状况了解深刻且受上游信任程度较高的农村经纪商。这些农村经纪商基于本地化的经验和关系网的建立,形成了相对于其下游中间商的信息优势,从而获取超额收益。
以牛羊肉市场为例,牛羊养殖周期长、投资高、资金回收慢,而养殖场(户)融资难度大,生产扩张不易,因此我国牛羊仍以落后的散养模式为主,集约化养殖模式普及度不高。基于养殖户的分散性,经纪人可以在整合养殖户牛羊资源后卖至屠宰企业,赚取产销价差。但由于上游缺乏品牌化建设,使得上游产成品多为低端初级产品,极大地限制了利润率。
2. 海外上游:进口贸易商分散,通过集采规模提升利润率
以我国食品进口贸易额最大的肉类细分市场为例,海外肉类上游通常为现代化农场大生产作业,集中度相对较高,因此养殖成本较低;同时,在交易过程中,市场透明度高,交易成本低;另外,由于饮食习惯不同,部分肉类部位海外市场需求量较少,因此海外市场出口至我国的价格普遍不高。基于海外肉品上游特点,进口肉品的低成本优势和国内部分肉品供不应求的现状,进一步刺激了进口肉制品市场的发展。我国进口市场上游以分散化较高的贸易商为主,其以“柜”为单位进口至国内,然后将订单拆分,层层分销至下游。随着贸易商采购量增加,采购单位成本会有所下降。贸易商可以通过以销定采的集采模式进行规模化,获取贸易收益;也可以通过行情判断,囤货居奇,在获取贸易收益的时候,还获取行情利好带来的额外收益。
(二) 供应链中游情况
1. 贸易中间商:损耗高、冗长交叉的多级批发模式仍占主流
由于我国地域广大,各地需求各异,因此我国多年来形成了稳定的以多级批发市场为主的生鲜流通体系,即为“产地-经纪商/贸易商-多级批发商-零售终端”的生鲜流通体系。
一方面,由于生鲜供应链的冗长,且受到生鲜仓储、物流、运输技术的限制,在生鲜产品层层分销的过程中,产品损耗较大,运输成本和人工成本逐层累加后,生鲜零售终端毛利率普遍较低;另一方面,生鲜产品的批发商和零售商采购环节中可能会越级采购或多元交叉,可能会导致流通效率下降,商品难以溯源。因此,减少供应链的中间环节,提升采购效率是未来生鲜流通行业发展的趋势。
目前在资源整合方面,部分国内肉制品加工巨头已经或正在布局收购上游牧场、屠宰场和肉制品加工厂;对于能力较强的中间商和零售商逐步开始规划通过上游直采来降低成本,加强溯源性。
另外,一些开放型供应链体系正在形成,如以善之农、美菜、宋小菜为代表的农产品电商企业,一端整合上游生产者,另一端通过自建网络平台收集小B订单(终端小型商户,B为bussiness缩写)。但总体来说,由于自建或外包仓储物流以及行业资源整合的成本相对高昂,根据兴业证券研究报告显示,目前这类电商盈利较低,甚至亏损。
2. 冷链仓储物流服务商:普及度较低且智能化不足
冷链相关设备和物流是生鲜产品流通过程中减少损耗、防止污染、保证品质和安全性的重要的组成部分,且不同类型的食材需要不同类型的冷链运输。根据招商证券数据,目前,我国冷链流通率偏低,2017年,我国果蔬、肉类、水产品冷链流通率分别为26%、39%、43%,对比发达国家水平(95%)有较大差距,因此生鲜损耗居高不下。全国农批冷库总量则占全国冷库的40%,农批市场冷库的保有量非常大,但农批冷库普遍存在设施陈旧、低信息化、管理粗放和功能单一的问题。
目前,为了降低生鲜产品运输的耗损量,行业内具备较高的资本实力的企业不断增加冷链建设以降低损耗率,如易果生鲜、盒马、猫超生鲜、美菜网等。
(三) 供应链下游情况
生鲜食品供应链的下游包括餐饮企业、生鲜零售终端和个人消费者。其中,我国餐饮企业分散度极高,品种需求多样、质量标准要求不一,几家供应商难以满足其需求;在生鲜零售终端中,经兴业证券统计,2016年生鲜零售以农贸市场为主(占73%),超市生鲜销售占比仅达22%,远低于美国、德国、日本超市生鲜销售超70%的占比;而我国个人消费者的需求多样性强,对食材品种、新鲜度要求很高,购买一般为高频、低量,该特点进一步增加了供应商的供应难度。
总体而言,我国生鲜供应链的上下游均分散度均较高,中间商既无法实现规模化采购,也无法实现规模化销售,但未来层级整合将是我国生鲜产业链中龙头企业不断探索的目标,而资金充裕的企业正在布局自营冷链配送系统。
三、 生鲜行业供应链金融模式探索
根据上文的行业分析可知,冷链仓储物流在生鲜行业承担着越来越重要的作用,且多层级的生鲜供应链格局制约着每个层级的利润水平。因此,率先布局优质冷链仓储物流且具有行业资源优势(尤其是上游资源)的企业将获取先发优势,成为供应链整合者,利用自身积累的行业商流、信息流资源整合生鲜产业链上参与者的需求,提供供应链解决方案而更重要的是,这些生鲜行业整合者可以向产业链上参与者提供供应链金融产品,帮助其业务扩张并提高其对下游企业的服务能力,从而增加整合者和供应链参与者之间的业务规模和业务粘性,进而发展更丰富的商业模式。
(一) 生鲜行业供应链金融平台构想
1. 生鲜行业开展供应链金融服务的行业定位
(1) 生鲜行业整合者定位
生鲜行业整合者可以是生鲜行业内深耕多年的大型贸易商,其往往需要具备充分的行业知识、丰富的上游资源和充足的资金资源。通过其布局的冷链仓储物流,这些生鲜行业整合者往往能掌握生鲜行业中中间商的货物流。经过多年的信息积累,生鲜行业整合者对中间商的需求、信用和所储存货物的行业信息具备了深刻的了解,并且可基于此,为这些中间商提供供应链金融服务。
(2)生鲜产品定位
生鲜行业中虽然品类众多,但考虑到供应链金融的产品需具备标准化程度高,需求和价格相对稳定的特点,高货值且保质期较长的肉类冻品,如猪肉、牛肉、羊肉冻品,是较为容易切入的品类。
(3)客户定位
从上文的生鲜供应链板块行业研究可知,该行业中聚集大量缺乏冷库资源、资金量小且垫资能力弱的中间商(尤其是市场中的二级批发商和三级批发商,以下简称“二批、三批”),但这些中间商基于自身掌握的独特资源在长时间内不会被取代。而这些中间商,正是生鲜行业整合者所需要合作和服务的对象。
2. 供应链金融牌照相关问题
生鲜行业整合者建立供应链金融平台并提供供应链金融服务时,需要获取小额贷款公司牌照、融资担保牌照和商业保理牌照。生鲜产业链整合者可通过设立或收购上述牌照的持牌主体从而获取牌照。
表 2:供应链金融牌照合规要点

(二) 线下供应链金融探索模式
生鲜行业整合者在获取了供应链金融相关牌照后,可以配合银行完成存货融资业务,也可以与银行合作采用融资担保形式开展供应链金融服务;在积累一定的行业经验和资源后,生鲜行业整合者可以通过旗下小额贷款持牌主体直接开展供应链金融服务。
1. 存货融资场景
(1)配合银行完成的存货融资业务
生鲜行业整合者基于所控制的冷链仓库,可配合银行,为在其冷库中存放肉类冻品的生鲜行业中间商提供存货融资服务。
在该场景下,中间商在缺少流动资金时会向银行申请贷款,并将冷库中存放的肉类冻品作为质押物。此时,生鲜行业整合者基于其行业信息优势,可以为银行提供信用支持服务(包括存货估值、存货保管等)。
此时,生鲜行业整合者旗下的冷库将从合作银行处获得质押商品的监管、评估服务费。
图 4:生鲜行业整合者配合银行完成存货融资的业务模式

(2)与银行合作的融资担保业务
在中间商需要银行融资时,生鲜行业整合者的供应链金融平台可以基于这些中间商在其冷库中所存货物,为这些中间商提供融资担保服务。
图 5:生鲜行业整合者与银行合作的融资担保业务模式

生鲜行业整合者通过融资担保形式开展供应链金融服务的业务流程如下:
①中间商向行业整合者的供应链金融平台合作银行申请贷款;
②供应链金融平台的融资担保持牌主体为借款人提供担保;
③中间商以其自身合法拥有的存放于行业整合者所控冷库内商品提供反担保;融资担保持牌主体委托冷库对提供反担保商品进行检查、核实、估值、监控;
④中间商到期还本付息,反担保解除。
生鲜行业整合者的盈利模式包括:融资担保持牌主体向中间商收取担保费;冷库收取服务费。
(3)小额贷款业务
在中间商需要银行融资时,生鲜行业整合者供应链金融平台下的小额贷款持牌主体可以直接为其提供质押贷款服务,质押物为存放于生鲜行业整合者所控冷库中的冷冻肉制品。
该场景下的小额贷款业务流程如下:
①中间商向生鲜行业整合者供应链金融平台下的小额贷款持牌主体申请贷款;
②中间商以其在生鲜行业整合者所控冷库中的存放的冷冻肉制品为贷款提供质押;
③小额贷款持牌主体委托冷库对质押商品进行检查、核实、估值、监控;
④中间商到期还本付息,质押解除。
生鲜行业整合者的盈利模式包括:小额贷款持牌主体获取息差收益;冷库收取服务费。
图 6:生鲜行业整合者的小额贷款业务模式

2. 应收账款融资业务场景
通过冷链物流信息,生鲜行业整合者可以获知中间商的下游买方的信息,其中部分下游买方为偿付能力有保障且资信状况良好的企业,例如连锁饭店、国企和事业单位食堂等。这些中间商的下游优质买方往往采购量稳定且成规模,因此能够获得中间商的一定账期。对于由此产生的中间商持有的对这些企业的应收账款,生鲜行业整合者的供应链金融平台也可为其提供应收账款融资业务。
该场景下的应收账款业务流程如下:
①中间商的下游优质买方下单购买商品,并要求一定账期;
②中间商约定账期并通知生鲜行业整合者所控冷库发出其具有货权的货物,形成应收账款;
③冷库发货;
④中间商向生鲜行业整合者的供应链金融平台申请贷款,质押为上述应收账款;
⑤供应链金融平台对下游优质买方的资信进行审核,并对应收账款价值进行评估,同时,办理应收账款质押登记;
⑥供应链金融平台向中间商贷款;
⑦应收账款到期后,下游商户还款;⑧中间商向供应链金融平台偿还本息。
生鲜行业整合者的盈利模式包括:供应链金融平台下小额贷款持牌主体获取息差收益;仓库收取服务费。
图 7:线下应收账款融资业务模式

对于上述生鲜行业整合者提供的线下供应链金融业务模式中无法回避的问题包括:首先,中间商所获得的贷款的用途不可控,这些中间商可能将其投入主业之外的投机用途(例如进入股市或楼市等),而这些用途可能导致借款人还贷困难;其次,在上述业务模式中,中间商获得下游回款拥有偿还能力后,可能选择延迟还款,将资金投入主业之外的投机用途,这也可能导致借款人还贷困难;第三,生鲜整合在上述两种供应链金融场景中难以发挥其在供应链上的资源优势,从而难以获取更多超额收益。
考虑到上述两种业务场景的缺陷,下文中将讨论生鲜行业整合者可以在供应链整合基础上发展的供应链金融模式。
(三) 线上供应链金融模式探索
1. 平台建设
为了实现现金流的闭环和供应链优势的发挥,生鲜行业整合者可以搭建产地直采平台和国内分销平台。通过建设产地直采平台,生鲜行业整合者可以充分发挥供应链资源优势;通过建设国内分销平台,生鲜行业整合者可以打通产业链,形成业务和资金闭环。
(1) 产地直采平台定位
市场中的中间商,尤其是行业中的二批、三批由于资金、资源和渠道缺乏,往往无法以较为有效的方式接触接上游货源,包括国内肉制品企业(科尔沁、蒙都等)或海外屠宰场。生鲜行业整合者可以通过建立线上的产地直采平台,一端对生鲜上游资源(尤其是海外上游资源)进行整合;另一端对市场中的二批、三批的需求进行整合,然后通过集采方式增强对生鲜上游的议价能力。
产地直采平台定位为生鲜行业整合者的自营平台,生鲜行业整合者旗下的贸易主体将作为产地直采平台的卖方。同时该平台中的交易将以标准化合约的形式出现,并包含现货和远期交易的两种形式,方便中间商在连续的交易中获取价格发现和交易对冲机会。
(2) 国内分销平台定位
在建立产地直采平台的同时,生鲜行业整合者还需要搭建国内生鲜分销平台。该平台将整合终端众多分散的小B。通过生鲜产业整合者将生鲜供应链条的精简,小B可以获得可溯源的高品质肉类产品,同时也可能享受链条简便带来的价格优势。
而中间商通过国内分销平台,可以突破地域限制,直接获取更多的下游小B终端,使得自身贸易链条更为扁平化,从而获取更多超额收益。
由于下游小B终端的分散性、需求不稳定性和需求多样性,相对于中间商,供应链整合者对服务这类下游终端小B没有比较优势。因此,供应链整合者不仅不会介入国内分销平台,不会与其形成利益冲突,还可以为中间商提供供应链服务,包括但不限于:对肉类产品提供个性化的再切分、再加工、再包装等,以及匹配和挑选最佳冷链物流运输方案等。
(3) 供应链金融平台线上化
生鲜产业整合者的供应链金融服务将在线上完成,配合产地直采平台和国内分销平台,实现资金流的闭环。
2. 订单融资业务模式
(1)(准)现货合约交易场景
产地直采平台可提供(准)现货交易合约,合约标的为已离开海关的进口肉制品或在国内大型肉制品商提供产品。中间商可以从产地直采平台上浏览现货交易合约信息,信息包括肉制品部位、每份合约交易数量、合约交易价格和产品来源地等。因为每份合约交易金额较大,中间商可通过向供应链金融平台申请订单融资服务——例如,用合约价格20%的自有现金获得供应链金融平台提供的合约价格80%的贷款。
该场景下的订单融资业务流程如下:①生鲜行业整合者旗下贸易商向上游的海外屠宰场或国内大型肉制品生产企业下订单大规模采购肉制品;②上游备货完毕并发货;③货物运输至冷库,产地直采平台将现货合约发布并吸引中间商下单购买;④中间商支付现货合约的20%(以100万的交易合约为例,支付金额为20万);⑤中间商向供应链金融平台申请贷款;⑥供应链金融平台向中间商提供订单融资服务且中间商通过国内分销平台进行销售;⑦下游商户(如饭店等)在通过国内分销平台支付货款;⑧冷库发货⑨国内分销平台先将下游商户所需偿还本息支付给供应链金融平台;⑩国内分销平台将下游商户所支付的货款偿还本息后的部分支付给中间商。
生鲜行业整合者的盈利模式包括:供应链金融平台下小额贷款持牌主体获取息差收益,计息期间为提供订单融资起,直到货物全部卖出,货款全部收回;产地直采平台可与小额贷款持牌主体进行息差收益分成;国内分销平台获取交易手续费,且在流量充足时可获取广告费等其他商业模式下获取的收入;仓库收取仓储服务费和其他增值服务费;贸易平台赚取贸易价差。
图 8:准现货交易场景下的订单融资业务模式

(2)集采模式下的远期合约交易场景
产地直采平台也可提供远期交易合约,该合约的应用场景往往为从海外原产地屠宰场处包场采购,标的可为海外还未屠宰切分的货物。
生鲜供应链整合者通过产地直采平台收集中间商需求意向,并制作远期交易合约。在中间商支付预付款(例如合约价格的20%)后,生鲜产业链整合者可以向海外屠宰场签订包场合约。海外屠宰场备货完毕,且货物离港,货权发生转移时,中间商将通过供应链平台获取合约交易价格的80%的资金支付尾款。
该场景下的订单融资业务流程如下:
①中间商通过自有资金支付远期交易合约的20%(以100万的交易合约为例,支付金额为20万);
②中间商向供应链金融平台申请贷款;
③生鲜供应链整合者旗下贸易商收集和整合订单后集中向上游的海外屠宰场下订单采购;
④屠宰场备货完毕并海外发货;
⑤供应链金融平台向中间商提供订单融资服务,贸易商收集合约金额后向海外屠宰场支付合同约定款项;
⑥采购货物通过第三方物流运输至冷库;
⑦中间商通过国内分销平台进行销售;下游商户在通过国内分销平台支付货款;
⑧冷库发货
⑨国内分销平台先将中间商所需偿还本息支付给供应链金融平台;
⑩下游商户所支付的货款偿还本息后的部分支付给中间商。
生鲜行业整合者的盈利模式包括:
供应链金融平台下小额贷款持牌主体获取息差收益,计息期间为货物离港起,直到货物全部卖出、货款全部收回;产地直采平台可与小额贷款持牌主体进行息差收益分成;国内分销平台获取交易手续费,且在流量充足时可获取广告费等其他商业模式获取费用;仓库收取仓储服务费和其他增值服务费;贸易平台赚取贸易价差。
图 9:远期交易场景下的订单融资业务模式

3. 应收账款融资业务模式
通过国内分销平台的线上交易数据,生鲜行业整合者可以比线下应收账款融资业务场景更方便地获知中间商与下游买方的交易记录,对于优质下游买方,国内分销平台可提供一定时段内的赊销场景,且供应链金融平台可以对中间商持有的应收账款提供应收账款融资服务。
该场景下的订单融资业务流程如下:
①下游优质买方在国内分销平台下单并要求一定账期;
②平台上的中间商同意约定账期并通知冷库发出其具有货权的货物,形成应收账款;
③仓库发货;
④中间商向供应链金融平台申请贷款;
⑤供应链金融平台对下游商户的资信进行审核,并对应收账款价值进行评估,同时,办理应收账款质押登记;
⑥供应链金融平台向中间商提供贷款;
⑦应收账款到期后,下游商户再通过国内分销平台支付货款;
⑧国内分销平台先将中间商所需偿还本息支付给供应链金融平台;⑩下游商户所支付的货款偿还本息后的部分支付给中间商。
生鲜行业整合者的盈利模式包括:供应链金融平台下小额贷款持牌主体获取息差收益;国内分销平台获取交易手续费,且在流量充足时可获取广告费等其他商业模式获取费用;仓库收取仓储服务费和其他增值服务费。
图 10 线上应收账款融资业务模式

(四) 供应链金融模式对比
表3 供应链金融模式总结

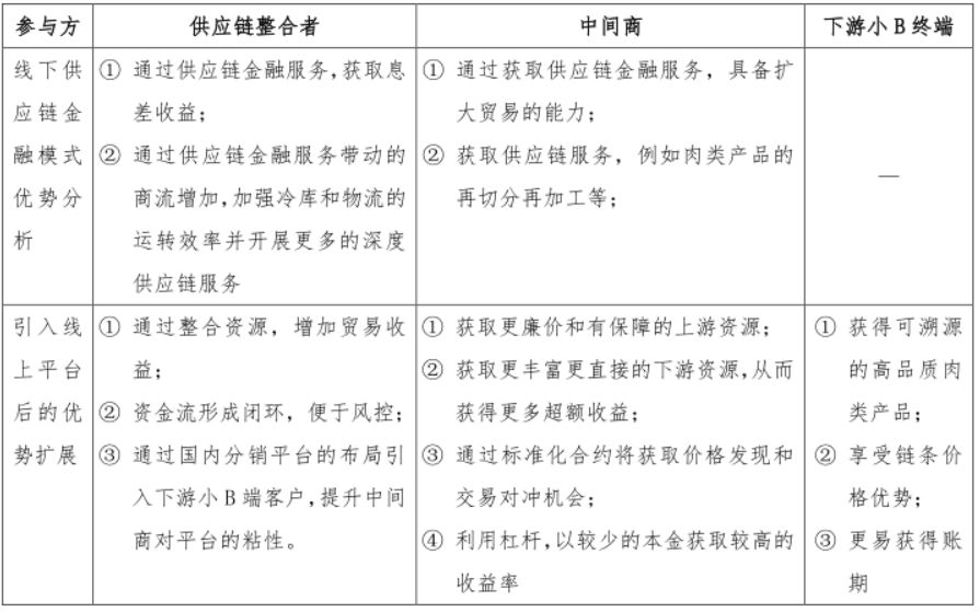
(五) 引入线上交易平台前后供应链金融模式的优势对比分析
在线上供应链平台搭建后,生鲜行业整合者将能够打通供应链上中下游,通过供应链金融服务带动贸易,且形成资金流闭环和增加收益;而中间商和下游小B终端也将通过参与到线上交易平台而获得收益。由此,供应链平台参与各方将形成“三赢”局面。
表4 供应链金融参与者在供应链金融业务过程中的获益分析

四、 风控要点
(一) 团队建设和硬件投入
首先,生鲜行业整合者的供应链金融平台需要成立专业的风险控制团队,这些人才需要在供应链所处行业、法律和金融方面有深刻的积淀。
其次,供应链金融平台需要在供应链金融服务提供和线上平台的交易过程中不断积累行业数据和交易数据,从而形成对进口现货和远期市场的价格发现机制,以及分析出交易各方的信用水平。
第三,为提高供应链金融的运行效率、风控效果并且防止操作风险,供应链金融平台对物联网技术的投资以及对交易网站的基础投入和运营维护投入也必不可少。
(二) 存货融资风控要点
生鲜行业整合者的供应链金融平台在存货融资业务开展的过程中主要的风险在于借款人无法到期还本付息时的质押物变现风险。倘若质押物变现困难,或者质押物变现后无法覆盖借款人应偿付的本息,则供应链金融平台将可能发生损失。为防止出险,在存货融资过程中,需要注意一下3个风控要点:
①仓库需要对存货的可控性、保质期进行审查;
②在质押率和借款利率的设定方面,需要就借款人的信用情况和质押物变现的难度进行综合评估;
③根据存货市场价值变动实时更新存货价值,在存货跌价时需要立即要求借款人补充质押物或提前还款。
(三) 订单融资/预付账款融资风控要点
订单融资模式的风控难点在于该模式以信用贷款的方式开展,所以贷款额度设定相对较低,因此在贷款利率设定方面,如果利率过高,消费金融市场上的大额产品一定程度上可以替代;另外,如果交易标的在订单融资服务开展期间出现大幅跌价,借款人可能会出现违约。订单融资的风控要点如下:①结合各类数据信息评定企业资质从而确定利率是风控模型的关键;②单融资服务开展期间如果出现大幅跌价的潜在风险,供应链金融平台需要调整原有的融资比率,例如从原来的基于20%定金提供80%融资,变为基于30%定金提供70%融资。
(四) 应收账款融资风控要点
应收账款融资主要的风险为如果交易标的出现大规模跌价,下游客户可能出现违约风险,届时上游卖家将失去还款来源。因此风控的本质是需要在放款前和放款中通过可以掌握的数据信息、行业信息等实时判断下游客户是否可以按时还款。
参考文献
[1]韩秩超.《航空货运与物流行业:物流企业供应链金融风起,直击中小企业融资痛点》.武汉:长江证券研究所,2016
[2]万联供应链金融研究院.《2017中国供应链金融调研报告》.北京:万联供应链金融研究院,2017
[3]戴志锋.《供应链金融行业深度报告:持续创新下,步入快速发展通道》.济南:中泰证券,2018
[4]丁琼.《计算机行业周报:新供应链金融获关键政策加码》.北京:国盛证券,20180401
[5]许荣聪.《零售行业京东专题研究:无界零售新融合》.深圳:招商证券,2018
[6]孙婷.《综合金融服务行业:金融独角兽系列之二,京东金融,打通金融场景,剑指科技输出》.深圳:海通证券,2018
[7]艾瑞咨询.《金融行业:中国供应链金融行业研究报告》.北京:艾瑞咨询,2018
[8]王俊杰.《兴业证券商业贸易行业生鲜供应链深度报告:掘金生鲜供应链,突破多层级的传统体系》.上海:兴业证券,2019
[9]许荣聪.《招商证券零售行业生鲜供应链深度报告:兵马未动,粮草先行》.深圳:招商证券,2018
[10]许荣聪.《招商证券生鲜供应链深度报告之三:农业、冷链、B端三维度看万亿生鲜产业变革》.深圳:招商证券,2018
[11]宋华.供应链金融将从龙头企业推动走向平台化推动[OL]. https://www.iyiou.com/p/61775.html,2017–12–09/2019–5–20.
注:该论文已发表于《中国市场》增刊《中国供应链发展报告(2019)》中。